Datei:Itil-event-management.jpg: Unterschied zwischen den Versionen
Andrea (Diskussion | Beiträge) Andrea lud eine neue Version von „Datei:Itil-event-management.jpg“ hoch |
Andrea (Diskussion | Beiträge) Keine Bearbeitungszusammenfassung |
||
| (2 dazwischenliegende Versionen derselben Benutzerin werden nicht angezeigt) | |||
| Zeile 10: | Zeile 10: | ||
|- | |- | ||
|Datum: | |Datum: | ||
| | |2011-2020 | ||
|- | |- | ||
|Autor: | |Autor: | ||
Aktuelle Version vom 2. August 2020, 13:51 Uhr
Zusammenfassung
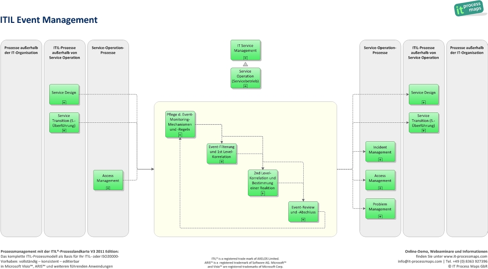
| Beschreibung: | ITIL Event Management. Dieses Bild illustriert den Prozess Event Management nach ITIL. Es zeigt die relevanten Schnittstellen von ITIL Event Management, die Teil-Prozesse sowie deren wechselseitige Verknüpfungen. |
| Quelle: | Generalisierte Prozess-Übersicht "ITIL Event Management" aus der ITIL-Prozesslandkarte. |
| Datum: | 2011-2020 |
| Autor: | IT Process Maps GbR |
| Lizenz: | Creative Commons Attribution-NonCommercial-NoDerivs 3.0 Germany License (CC BY-NC-ND 3.0) |
Dateiversionen
Klicke auf einen Zeitpunkt, um diese Version zu laden.
| Version vom | Vorschaubild | Maße | Benutzer | Kommentar | |
|---|---|---|---|---|---|
| aktuell | 13:50, 2. Aug. 2020 | 1.200 × 900 (124 KB) | Andrea (Diskussion | Beiträge) | ||
| 18:27, 13. Sep. 2013 | 980 × 541 (187 KB) | Andrea (Diskussion | Beiträge) | |||
| 19:11, 9. Mai 2012 | 980 × 542 (86 KB) | Andrea (Diskussion | Beiträge) | |||
| 11:23, 10. Okt. 2011 | 980 × 543 (70 KB) | Andrea (Diskussion | Beiträge) | |||
| 20:07, 19. Sep. 2011 | 980 × 543 (65 KB) | Andrea (Diskussion | Beiträge) |
Du kannst diese Datei nicht überschreiben.
Dateiverwendung
Die folgende Seite verwendet diese Datei:






